各二级学院:
中国国际大学生创新大赛启动在即,为了更好的做好大赛项目储备工作,我院决定提前征集本届大赛“金种子”项目。现将具体通知如下:
一、内容要求
1.项目能够紧密结合经济社会各领域现实需求,充分体 现高校在新工科、新医科、新农科、新文科建设方面取得的 成果。
2.项目具有一定的创新性,能够体现大学生独特的思维、 新颖的构思和创造性的想法。
3.学生可根据所学专业特色及兴趣爱好,探索文化创意、 移动互联网、云计算、大数据、人工智能等方面的创意项目。
4.项目应弘扬正能量,践行社会主义核心价值观,真实、 健康、合法。
5.往届的大学生创新创业训练计划项目,及未获省奖的 “互联网+”大赛项目按照大赛要求重新升级打磨的也可报 名参加本届大赛“金种子”项目选拔。
二、报名要求
各二级学院根据去年大赛要求积极遴选优秀项目,填写 附件 1 内容并在 4 月 7 日之前报送至创新创业学院。
三、资料要求
经过二级学院遴选出来的“金种子”项目,需要准备项 目计划书、项目介绍 PPT、1-2 分钟项目介绍视频(视频后 期可完善)以上资料打包提供电子版即可。
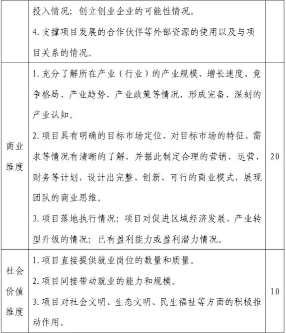
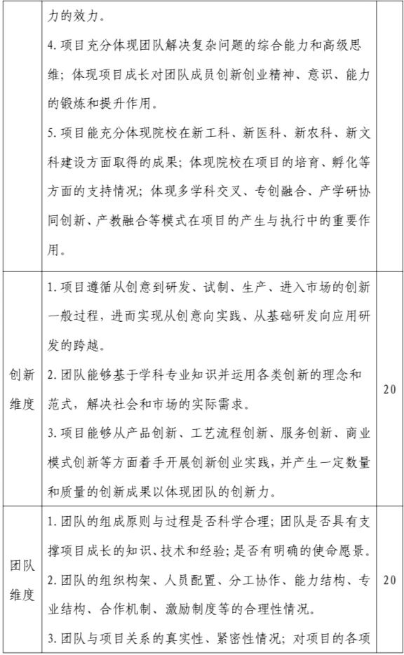
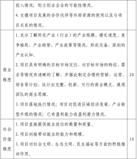
可参考第九届大赛的评分要求的要素准备以上资料



四、“金种子”项目政策支持
1、经二级学院遴选,创新创业学院审核通过的“金种 子”项目,根据项目建设预算,给予 2000 元的项目启动经 费,可短期完成科技成果转化的重点项目给予 5000 元的项 目启动经费。
2、“金种子”项目参加校赛获奖,根据校赛奖励文件 给予相应奖励,在校赛中评选为优秀指导教师的,给予指导 教师相应奖励。
3、如项目参加省赛获奖,根据西交院教【2020】71 号 文件,关于印发《伟德国际victor1946教学奖励实施办法(修 订)》的通知,给予获奖项目相应奖励。
同时根据西交院校发【2022】186 号文件,关于印发《西 安交通工程学院教学工作量计算办法(修订)》的通知,给 予获得省奖的项目指导教师相应的课时补助。
请各相关单位认真做好本届大赛“金种子”项目选拔的宣传动员和组织工作,做好院级预选项目推荐工作。
联系人:卢老师 地点:X510 电话:02989026924
附件 1:中国国际大学生创新大赛院/部推荐表


